科华数据凭借微模块风液融合智慧节能技术成功入选。这已是科华数据连续八年入选该推荐目录。
近日,国家工信部节能与综合利用司公布了《国家工业和信息化领域节能降碳技术装备推荐目录(2025年版)》(以下简称“推荐目录”),加快推广节能降碳先进技术,加强重点行业领域技术改造升级和大规模设备更新。
科华数据凭借微模块风液融合智慧节能技术成功入选。这已是科华数据连续八年入选该推荐目录。

创新技术 融合四大核心能力
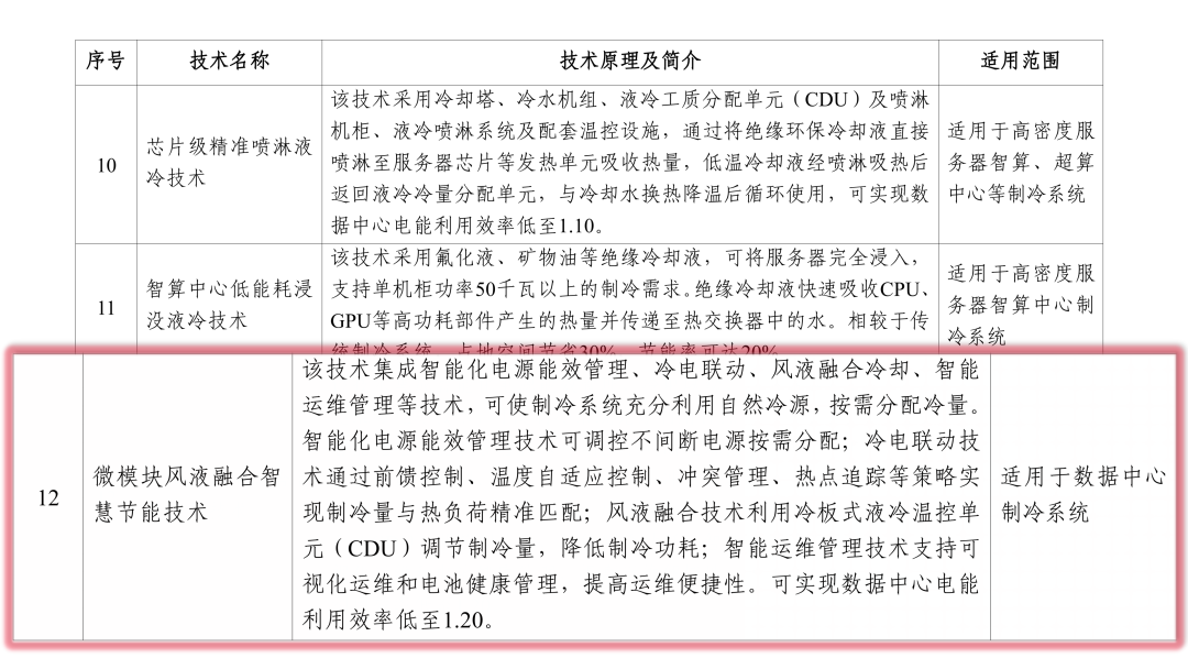
科华数据微模块风液融合智慧节能技术,深度集成智能化电源能效管理、冷电联动、风液融合冷却、智能运维管理等四大核心能力,可使制冷系统充分利用自然冷源,按需分配冷量,突破能效瓶颈,可实现数据中心PUE≤1.20。

该技术已成功应用于科华数据高密度液冷算力POD。该产品深度融合“AI能源智控+GPU服务器算效与资产智管+冷板式液冷散热+大容量弹性配电”等新型算力基础设施方案架构,可兼容适配8至128台算力设备节点灵活扩展,实现算力资源的智能调度与弹性部署。
创新应用 适配高性能GPU
此前,科华数据与沐曦股份联合推出新一代高密度液冷算力POD,在WAIC2025首次亮相,吸引了大量参会者驻足交流。

该产品是科华数据为沐曦高性能GPU服务器集群自主研发的新一代算力基础设施,以创新技术架构,应用微模块风液融合智慧节能技术,实现与沐曦算力集群的深度适配,可高效支撑AI训练、推理及通用计算等多样化场景,为高性能算力需求提供稳定、高效、灵活的实时保障。
高密度液冷算力POD与沐曦高性能GPU深度融合,构建起从算力底座到场景应用的闭环,为算力从“用得了”向“用得好”转变提供全链路支撑,助力算力“冷静”上线。
绿色筑基 推动高质量发展
在国家“双碳”战略引领下,智算中心作为数字经济的核心引擎,推动其迈向绿色化、低碳化,是实现高质量发展的关键环节。
科华数据以微模块风液融合智慧节能技术为代表,以行业解决方案助力推动PUE持续下探,更为行业提供了可复制的技术范式、应用范本。
未来,随着AI、大数据等场景不断深化,科华数据将继续以技术创新为支点,参与行业生态共建,以绿色算力赋能千行百业数智化转型,筑牢算力基础设施高质量发展的根基。
科华数据凭借微模块风液融合智慧节能技术成功入选。这已是科华数据连续八年入选该推荐目录。
近日,国家工信部节能与综合利用司公布了《国家工业和信息化领域节能降碳技术装备推荐目录(2025年版)》(以下简称“推荐目录”),加快推广节能降碳先进技术,加强重点行业领域技术改造升级和大规模设备更新。
科华数据凭借微模块风液融合智慧节能技术成功入选。这已是科华数据连续八年入选该推荐目录。

创新技术 融合四大核心能力
科华数据微模块风液融合智慧节能技术,深度集成智能化电源能效管理、冷电联动、风液融合冷却、智能运维管理等四大核心能力,可使制冷系统充分利用自然冷源,按需分配冷量,突破能效瓶颈,可实现数据中心PUE≤1.20。

该技术已成功应用于科华数据高密度液冷算力POD。该产品深度融合“AI能源智控+GPU服务器算效与资产智管+冷板式液冷散热+大容量弹性配电”等新型算力基础设施方案架构,可兼容适配8至128台算力设备节点灵活扩展,实现算力资源的智能调度与弹性部署。
创新应用 适配高性能GPU
此前,科华数据与沐曦股份联合推出新一代高密度液冷算力POD,在WAIC2025首次亮相,吸引了大量参会者驻足交流。

该产品是科华数据为沐曦高性能GPU服务器集群自主研发的新一代算力基础设施,以创新技术架构,应用微模块风液融合智慧节能技术,实现与沐曦算力集群的深度适配,可高效支撑AI训练、推理及通用计算等多样化场景,为高性能算力需求提供稳定、高效、灵活的实时保障。
高密度液冷算力POD与沐曦高性能GPU深度融合,构建起从算力底座到场景应用的闭环,为算力从“用得了”向“用得好”转变提供全链路支撑,助力算力“冷静”上线。
绿色筑基 推动高质量发展
在国家“双碳”战略引领下,智算中心作为数字经济的核心引擎,推动其迈向绿色化、低碳化,是实现高质量发展的关键环节。
科华数据以微模块风液融合智慧节能技术为代表,以行业解决方案助力推动PUE持续下探,更为行业提供了可复制的技术范式、应用范本。
未来,随着AI、大数据等场景不断深化,科华数据将继续以技术创新为支点,参与行业生态共建,以绿色算力赋能千行百业数智化转型,筑牢算力基础设施高质量发展的根基。